
天王蓋地虎,勞務真辛苦
這個問題是很多的新人伙伴都關心的一個問題,人力資源公司種類那么多,不知道該選哪個合適。首先他們有的是是包含關系,而非并列關系,所以并不是能夠直接進行對比。
我們所處的大行業是人力資源服務業,而勞務派遣、服務外包、人才推薦、人事代理、等等這些都是包含在人力資源服務業這個大行業的各種業務模式。

所以,你會看到,為世界500強挖高管的獵頭公司叫人力資源有限公司,在鄉鎮縣城開中介門店招農名工到電子廠的也叫人力資源公司,因為人力資源公司是這個行業涵蓋業務最大的一個圈。
勞務派遣公司其實就是一個擁有勞務派遣經營許可證的人力資源服務機構,他的主營業務是“勞務派遣”,其實也是屬于人力資源公司的一種。只不他的過業務更細化,偏向勞務派遣業務。
外包公司的主要業務是服務外包、崗位外包、制造外包、招聘流程外包、業務流程外包等等,但不一定所有的外包公司都是人力資源公司,它和人力資源服務業其實是交集關系。

如果你做的是服務外包、崗位外包、招聘流程外包,其實是屬于人力資源服務業范疇的,但如果你做的是制造外包、業務流程外包等等,其實和人力資源服務業并不搭邊的,比如你是專門生產模具的廠商,一些廠商為了降低成本,把零散的、季節性的模具制造外包給你,你能說你是人力資源服務業么?很明顯你是制造業。
在勞務行業(人力資源服務業藍領板塊),其實很多時候我們把那些和用人企業直接合作的第一級服務商稱為“一手單”或者“派遣公司”,但事實上,這是一種習慣性的叫法而已,在2010年之前,幾乎所有的一手單企業都是勞務派遣公司,所以人們形成了思維定式,一手單就是勞務派遣公司,其實現實情況早已變了。
現在勞務行業的一手單有是人力資源有限公司的,有勞務派遣有限公司的,有服務外包有限公司的,還有企業管理有限公司的,各種各樣,只要你有能力滿足客戶需求,誰管你叫什么。

所以,在人力資源服務業這個大行業下面,重要的不是你選擇開什么樣的公司,而是選擇什么樣的業務,開什么樣名頭的公司影響并不大。
比如:你是一家人力資源有限公司,只要營業范圍有“勞務派遣”,并且你也有勞務派遣經營許可證,你照樣全可以開展勞務派遣業務。
如果你是一家勞務企業管理有限公司,只要的你的營業范圍中包含“服務外包”,你照樣可以開展外包業務。
在我們這行,公司的名稱,不過是給別人的一種主營業務傳遞,讓別人能夠第一時間能夠知道你最核心的業務是什么。畢竟,不會有人是專門做服務外包的,偏要給自己公司注冊成勞務派遣公司。
如果你還不能確定自己的公司主營業務,或者想要立志成為一家綜合性的什么業務都能做的大公司,那就注冊業務涵蓋范圍最廣的人力資源有限公司吧。
叫什么不重要,是什么才重要,希望你懂了。
中新社北京10月17日電 (記者 李金磊)“規范收入分配秩序,規范財富積累機制”“鼓勵勤勞致富,促進機會公平”……中共二十大報告在完善分配制度方面提出一些新表述,引發海內外關注。
首提“規范財富積累機制”
中國式現代化是全體人民共同富裕的現代化。而分配制度是促進共同富裕的基礎性制度。
中共二十大報告提出,規范收入分配秩序,規范財富積累機制,保護合法收入,調節過高收入,取締非法收入。
浙江大學共享與發展研究院院長李實對中新社記者表示,“規范財富積累機制”這是首次提出。當前財富積累速度很快,但財富差距在擴大,在推動共同富裕的背景下,就需要規范財富積累機制,增強財富分配公平性,縮小財富分配差距,以防止出現“富者累巨萬,而貧者食糟糠”的現象。
國務院發展研究中心公共管理與人力資源研究所研究室主任馮文猛對中新社記者表示,經過多年探索和不斷完善,收入分配領域已有相對比較完善的應對策略,一些做法已經落地,也取得了顯著效果,比如對一些傳統壟斷行業進行限薪。
“但如何讓財富來源更加規范,目前仍需要做不少工作。”馮文猛舉例稱,一些企業的股權配置存在任意性比較大的問題,有的企業是通過壟斷獲得暴利,然后將財富在少數人手里進行比較任意地分配,還有將個人財富轉化成公司資產進行隱匿的情況。財富的源頭積累、分配、代際傳承方面都需要相應的制度安排。
南方科技大學副校長兼商學院代理院長金李對中新社記者表示,相對于高收入人群,中低收入群體財富增長緩慢,而且風險波動性較大。所以要大力發展針對中低收入群體的普惠性財富管理。同時在毫不動搖地堅持保護合法私有財產的前提下,也要適當約束規范高收入群體過快的財富增長速度,促進社會更加長期可持續發展。
強調“促進機會公平”
中共二十大報告提出,堅持多勞多得,鼓勵勤勞致富,促進機會公平,增加低收入者收入,擴大中等收入群體。
李實認為,促進機會公平,就是要打破一切不合理的限制和障礙,勞動力市場能夠保持充分公平的競爭,同時沒有任何的身份歧視。不管是勞動力還是資本,都應該獲得公平競爭的機會,需要建立這樣一個公平的環境,推動建立全國統一大市場。
馮文猛表示,確保機會公平對于改善收入分配是一個重要渠道,和共同富裕也是相呼應的。這就需要消除影響平等就業的不合理限制和就業歧視,使人人都有通過勤奮勞動實現自身發展的機會。
受訪專家表示,中國式現代化是貫穿未來中國發展的一個核心主線,要通過更加完善的制度保駕護航,讓個人權益得到更充分的保障,提升人民的獲得感、安全感和幸福感。
2022-10-18 09:06:48
中國教育報-中國教育新聞網訊(記者 高毅哲)近日,“國聘行動”走進國家級人力資源服務產業園活動正式啟動。全國24個國家級人力資源服務產業園通過舉辦網絡招聘會、走進園區宣講招聘等系列活動,以線上線下相結合方式促進用人單位與求職者精準對接,積極助力高校畢業生等重點群體就業。目前已吸引首批1290家用人單位發布7萬個優質崗位需求。
本次活動由人社部攜手中央廣播電視總臺、教育部、科技部、國務院國資委、共青團中央、全國婦聯等七部門共同主辦,人社部人力資源流動管理司、各地人社廳(局)、國投人力、央視頻共同承辦,旨在充分發揮國家級人力資源服務產業園和各類人力資源服務機構資源配置優勢,促進市場化就業、推動供需精準對接,為穩就業保就業提供有力支撐。
中國人力資源市場網(https://chrm.mohrss.gov.cn)和國聘招聘平臺(www.iguopin.com)已同步開設活動專區。未來幾周內,多家產業園將陸續通過央視頻和國聘招聘平臺開展直播招聘活動,為廣大求職者和用人單位搭建立體化的對接通道。
人力資源服務外包主要是指企業為了降低人力成本,實現效率最大化,將人力資源事務中非核心部分的工作全部或部分委托人才服務專業機構管(辦)理。由于人力資源外包屬于服務行業,因此具有服務行業的通性特點。
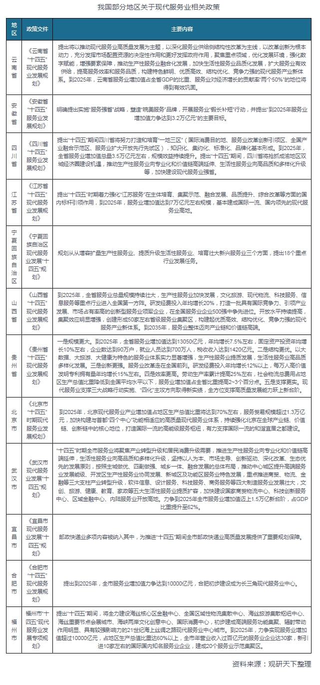
資料來源:觀研天下整理
近年來隨著現代服務業的快速發展,催生了社會對人力資源服務的旺盛需求,人力資源外包服務市場也逐漸興盛。與此同時,受到疫情影響,由于存在風險、成本、合規性、招聘難度等因素,業務流程外包的服務需求會快速增長。例如新冠疫情導致用人需求減少,為了簡化企業用工程序、降低管理難度和用工風險,并節省固定用工成本,用人單位越來越多的業務和職能通過靈活用工的方式去完成,同時企業會把非核心崗位或業務流程分離出去,給專業的第三方機構進行業務流程外包。
1、現代服務市場
現代服務業是以現代科學技術特別是技術為主要支撐,建立在新的、服務方式和管理方法基礎上的服務產業,包括基礎服務(包括通信服務和信息服務)、生產和市場服務(包括金融、物流、批發、電子商務、農業支撐服務以及中介和咨詢等專業服務)、個人消費服務(包括教育、醫療保健、住宿、餐飲、文化娛樂、旅游、房地產、商品零售等)、。公共服務(包括政府的公共管理服務、基礎教育、公共衛生、醫療以及公益性信息服務等)四大類。
相對于傳統服務業而言的,現代服務業是適應現代人和現代城市發展的需求,而產生和發展起來的具有高技術含量和高文化含量的服務業。既包括隨著技術發展而產生的新興服務業態,也包括運用現代技術對傳統服務業的改造和提升。而加快發展現代服務業,是滿足產業轉型升級需求和人民美好生活需要的內在要求,是加快發展現代產業體系、推動經濟社會高質量發展的有力支撐。
近年來國家及地區不斷重視現代服務業的發展。例如2020年11月,中國政府網發布的《中共中央關于制定國民經濟和社會發展第十四個五年規劃和二〇三五年遠景目標的建議》,明確提出加快發展現代服務業。推動生產性服務業向專業化和價值鏈高端延伸,推動各類市場主體參與服務供給,加快發展研發設計、現代物流、法律服務等服務業,推動現代服務業同先進制造業、現代農業深度融合,加快推進服務業數字化。
地方層面上,例如云南省發布的《云南省“十四五”現代服務業發展規劃》,提出將以推動現代服務業高質量發展為主題,以深化服務業供給側結構性改革為主線,以改革創新為根本動力,充分發揮市場配置資源的決定性作用和更好發揮政府作用,聚焦重點領域,優化發展環境,強化數字賦能,增強要素保障,推動生產性服務業融合化發展,加快生活性服務業品質化發展,擴大服務業有效供給,提高服務效率和服務品質,構建特色鮮明、優質高效、結構優化、競爭力強的現代服務產業新體系。到2025年,云南省服務業增加值占全省GDP的比重、服務業對經濟增長的貢獻率“兩個50%”的地位將得到有效鞏固。

不久前,人力資源和社會保障部等五部委印發了《關于推進新時代人力資源服務業高質量發展的意見》。《意見》立足新發展階段,貫徹新發展理念,服務構建新發展格局,就“十四五”時期我國人力資源服務業發展的總體要求、重點任務和政策措施進行了規劃部署。
人力資源服務業發展要以促進就業為根本
《意見》指出,人力資源服務業發展要“以促進就業為根本”。這是因為,人力資源服務業是向人才和用人單位提供相關服務以促進人力資源供需有效對接的行業,其本質就是服務就業,其業務內容也基本都是由服務就業直接或間接派生出來的。我國人口眾多,勞動力規模龐大,在相當長的時間內都面臨就業壓力。解決好就業問題,是我國社會經濟發展的重中之重。黨中央、國務院從事業全局出發,提出實施就業優先戰略和積極的就業政策,將就業放在“六穩”“六保”之首,千方百計穩定和擴大就業。人力資源服務業發展必須以促進就業為根本,把服務就業作為整個行業的立身之本、發展之基。必須把服務就業的規模和質量作為衡量行業發展成效的首要標準。
以促進就業為根本,是堅持以人民為中心的發展思想在人力資源服務業領域的具體體現。就業是民生之本,是最大的民生工程、民心工程、根基工程。人力資源服務業緊緊圍繞促進就業這個根本,為廣大勞動者提供更多優質就業崗位,為各類人才提供人盡其才、才盡其用的發展機會,既能夠有力保障和改善民生,也能夠激發各類人才創新創業活力,更好滿足人民對美好生活的需要。
以促進就業為根本,也意味著不能簡單地以產值、利潤等經濟指標來衡量人力資源服務業的發展,更需要將所服務的就業人數、促進就業的成效等社會效益指標,作為衡量人力資源服務業發展的重要指標。
為實現“以促進就業為根本”這個要求,《意見》將“堅持促進就業、服務人才”作為人力資源服務業發展的第一條基本原則,發揮人力資源服務業匹配供需、專業高效的獨特優勢,有效破解就業結構性矛盾;將“服務能力持續提升”作為重要發展目標,特別是要提高人力資源供給與需求的匹配效率;將圍繞重點群體、重點行業,實施人力資源服務行業促就業計劃,向勞動者提供終身職業培訓和就業服務,列為重點任務,形成了人力資源服務業促就業的“組合拳”。
人力資源服務業發展要適應新形勢
人力資源服務業發展面臨的新形勢表現在諸多方面,其中新一輪科技革命蓬勃發展、新就業形態不斷成長壯大、人力資源流動出現新趨勢尤其具有深遠影響。
新一輪科技革命已經成為全球趨勢,人工智能、移動通信、區塊鏈等信息技術加速突破應用,與產業聯系更加密切,技術變革正加速轉變為現實生產力。以“互聯網+”為代表的數字經濟發展迅猛,經濟社會加速向數字化轉型。有調查顯示,我國人力資源服務業各業態均開展了“互聯網+”實踐。其中,招聘業態、勞務派遣、人事代理三個領域的“互聯網+”融合發展最快、最多。為此,《意見》將數字化水平明顯提升作為人力資源服務業的發展目標之一,提出實施“互聯網+人力資源服務”行動,創新應用大數據、人工智能、區塊鏈等新興信息技術,推動招聘、培訓、人力資源服務外包、勞務派遣等業態提質增效;強調人力資源數據安全,提出探索實行人力資源數據分類管理和風險評估,防止數據泄露和濫用。
新就業形態主要是指伴隨著互聯網技術進步而出現的去雇主化、平臺化的就業模式。新就業形態勞動者規模龐大,依托于共享經濟平臺的外賣員、網約車司機、快遞員等正在成為新就業形態的主力軍。這為人力資源服務業提供了很多機遇,但也帶來市場秩序、勞動者權益保障等方面的突出問題。為此,《意見》提出“零工市場建設”,將統籌推進各類勞動力市場、人才市場、零工市場建設列為重點任務;同時,提出要規范發展網絡招聘等人力資源服務,規范勞務派遣、人力資源服務外包、在線培訓等人力資源服務;以加強勞動者的社會保障為重點,著力解決勞務派遣和勞務外包中的保障缺失和不足問題,維護勞動者合法權益。
與此同時,我國人力資源流動出現新趨勢。一方面,人口流動規模日益增加,2021年底流動人口達3.85億人,比2020年增加885萬人,延續了高速增長態勢,這為我國經濟社會發展提供了充沛的動力和活力。另一方面,高層次、高技能人才短缺明顯,特別是隨著數字技術、數字經濟的快速發展,各行業對具備數字技能的人才需求大幅增長,但相應的供給尚顯薄弱。據報道,物聯網安裝調試員、無人機駕駛員、電子競技員等新技能人才緊缺。《意見》提出“以提高人力資源要素配置效率為導向,推動行業向專業化和價值鏈高端延伸”,將能夠很好地應對這一人力資源流動新趨勢。在人力資源流動和配置方面,《意見》要求“堅持市場主導、政府推動”原則,發揮市場在人力資源配置中的決定性作用,更好發揮政府作用。
推動人力資源服務業創新發展的方向和路徑
黨的十八屆五中全會明確提出了“創新、協調、綠色、開放、共享”五大發展理念。創新發展作為五大發展理念之首,注重的是更高質量、更高效益。《意見》對如何推動人力資源服務業創新發展,提出了明確的方向和路徑。
在方向方面,《意見》要求“以市場需求為導向,推動人力資源服務管理創新、技術創新、服務創新、產品創新”。需求是決定行業發展的根本性因素,只有以需求端為中心,準確識別環境變化帶來的機遇和威脅,有效填補市場空缺,才能贏得先機,實現持續發展。
在路徑方面,《意見》指出,一是重點發展獵頭服務。國際上獵頭行業已經非常成熟,而我國獵頭行業還處于初步發展階段,具有巨大成長空間。二是鼓勵發展人力資源管理咨詢、人才測評等高人力資本、高技術、高附加值業態。我國很多人力資源服務機構主要還是提供現場招聘、人事代理、檔案管理、社會保障經費代收代繳等傳統、單一的產品,專業化程度低,產品同質化嚴重,必須走發展新興、高附加值的人力資源服務業態的路子。三是實施“互聯網+人力資源服務”行動。推動互聯網技術和傳統人力資源服務產品或模式相結合,實現產品或經營模式的創新。此外,支持人力資源服務機構向現代服務業相關細分行業拓展經營范圍、支持人力資源服務龍頭企業做強做優等,也是推動人力資源服務業創新發展的可行路徑選擇。
此外,《意見》還就強化人力資源支撐經濟高質量發展作用,健全完善高水平人力資源服務產業園體系,推動人力資源服務業開放發展、規范發展等進行了闡述,并從實行財政支持政策、落實稅收優惠政策、拓寬投融資渠道、完善政府購買服務等方面提出了具體政策措施,全景描繪了我國人力資源服務業高質量發展的路線圖。